伟德国际1949官网
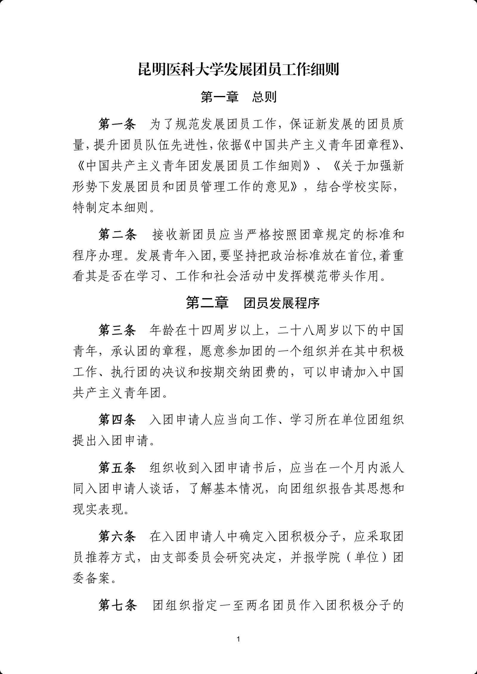
昆医首页
门户入口
校团委
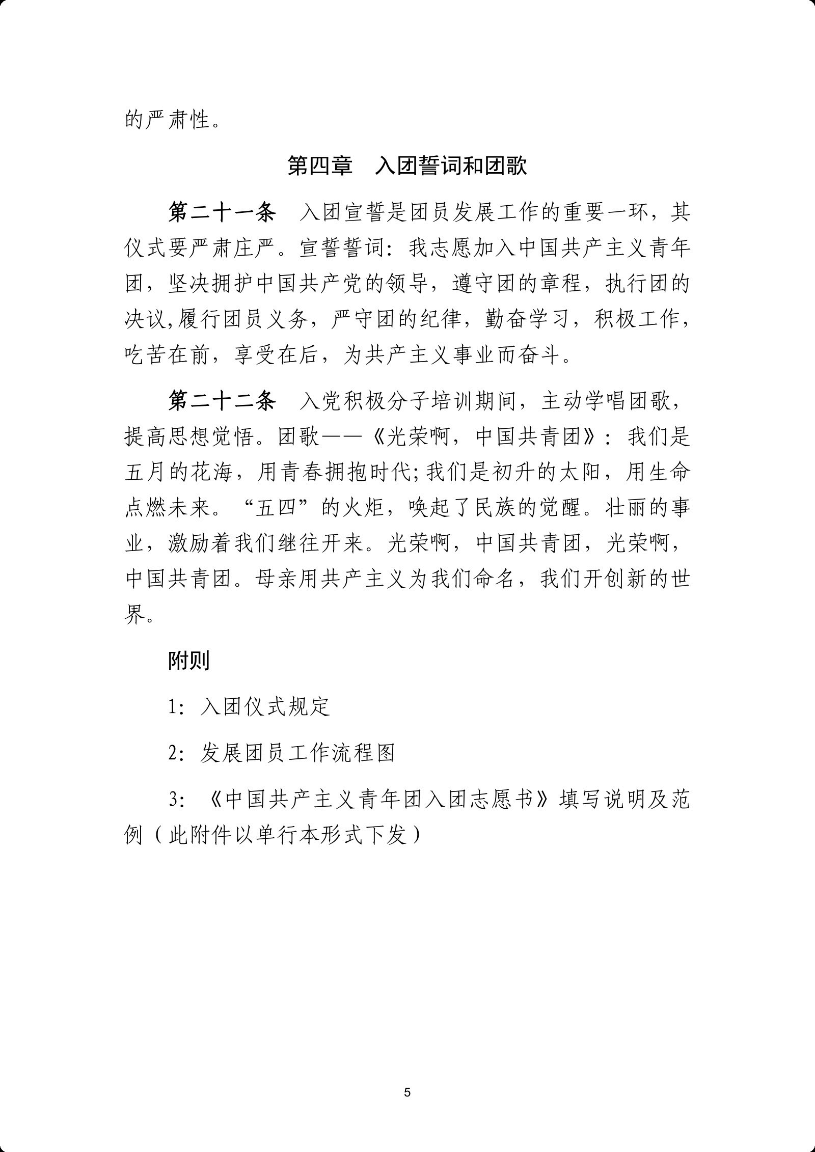
搜索
校团委
思想引领
青年大学习
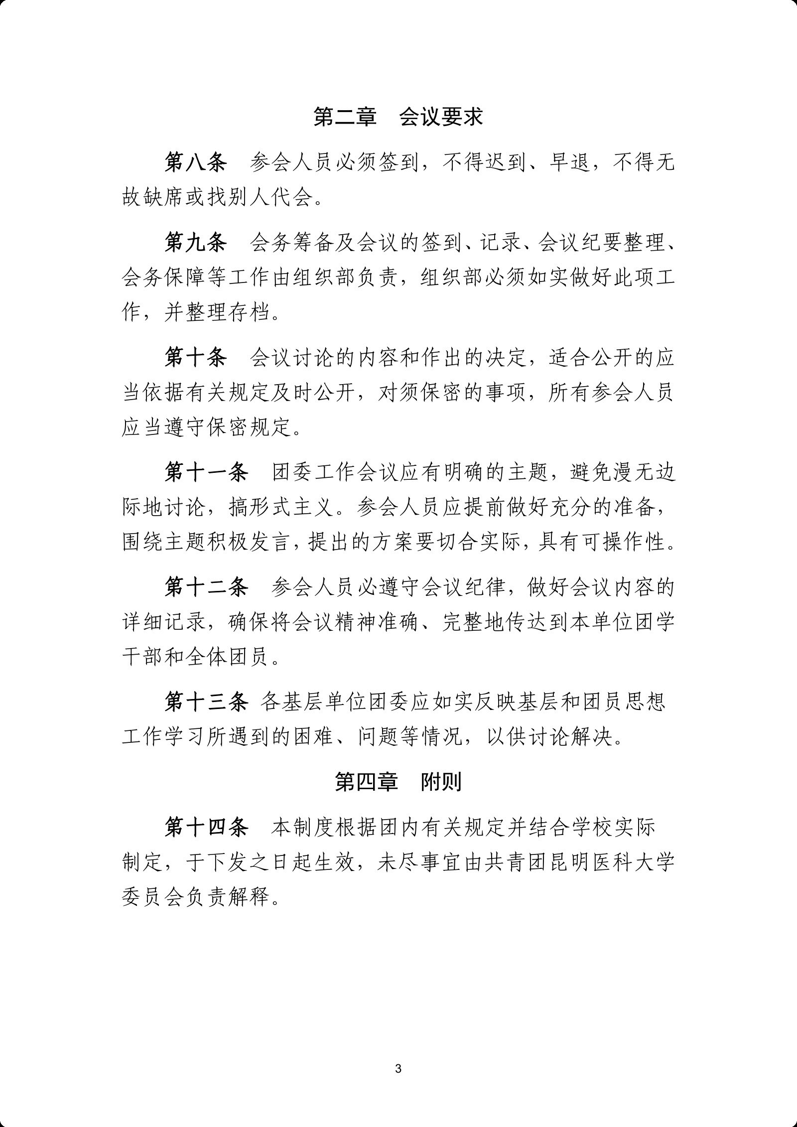
青马工程
青春榜样
组织建设
文件制度
学院动态
组织机构
团支部风采
智慧团建
成长服务
校园文化
创新创业
社会实践
志愿服务
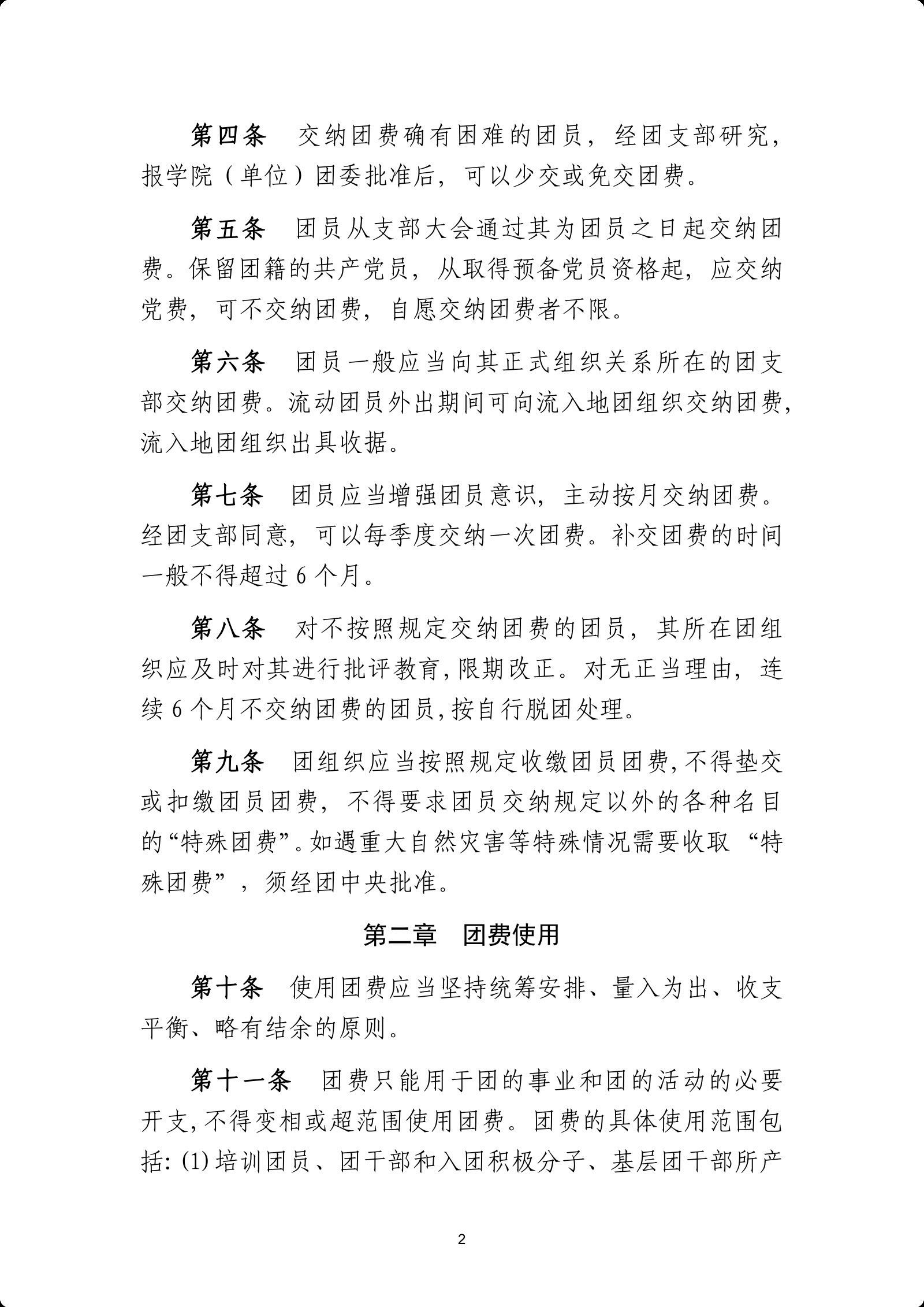
第二课堂成绩单
西部计划及研支团
西部计划
研支团
权益维护
青年之声
维权小课堂
学生组织
学生会
学生社团
新声广播站
大学生自律委员会
研究生会
大学生艺术团
青协•红会
下载专区
首页
组织建设
正文
关于印发《共青团伟德国际1949官网委员会工作条例》第七个规章制度的通知
时间:2022/6/30 11:10:47
供稿:
来源:伟德国际1949官网
浏览:4979次
伟德国际1949官网党委领导班子召开2025年度民主生活会
伟德国际1949官网党委理论学习中心组开展2026年第一次
通知公告
伟德国际1949官网关于2025年公开招聘博士工作人员第十二批拟聘用人员的公示
伟德国际1949官网2026年拟设置高等学历继续教育校外教学点公示
伟德国际1949官网关于2025年公开招聘博士工作人员第十一批拟聘用人员的公示
中外合作办学年报公示
伟德国际1949官网校长办公室关于2026年部分节假日安排的通知
伟德国际1949官网关于2025年公开招聘博士工作人员第十批拟聘用人员的公示
伟德国际1949官网关于2025年公开招聘博士工作人员第九批拟聘用人员的公示
严正声明
常用链接
中华人民共和国教育部
全国高校思想政治工作网
中国教育在线
云南省教育厅
联系方式
联系地址:昆明市呈贡区雨花街道春融西路1168号
联系电话:0871-65922555 联系邮编:650500
关注微信公众号
关注新浪微博
Copyright (c) 伟德国际1949(始于英国)官方网站-Officials Website 滇ICP备05001248号-2
滇公网安备 53011402000299号