伟德国际1949官网学生会改革情况自评公示

为落实共青团中央、教育部、全国学联联合下发的《关于推动高校学生会(研究生会)深化改革的若干意见》,并结合《关于巩固高校学生会(研究生会)改革成果的若干措施》文件要求,接受广大师生监督,现将我校学生会2024—2025学年学生会改革情况公开如下:

改革自评

(一)校级学生会组织改革自评表




(二)二级学生会组织(含二级院系、书院、分校区等学生会、研究生会)改革自评表



伟德国际1949官网学生会章程

根据共青团中央办公厅、全国学联秘书处《普通高等学校学生会章程制定办法》《普通高等学校学生(研究生)代表大会工作规定》以及共青团中央、教育部、全国学联联合下发的《关于推动高校学生会深化改革的若干意见》的内容和要求,作了进一步修订,形成《伟德国际1949官网学生会章程》。







校级组织工作机构组织架

伟德国际1949官网学生会组织架构实行“主席团+工作部门”模式。主席团实行轮值制度,集体负责学生会重大事项,不设主席、副主席,执行主席由主席团成员轮值担任,以学期为轮值周期,执行主席负责召集会议、牵头日常工作。

伟德国际1949官网学生会坚持精简原则,优化机构和人员规模。共设6个工作部门,分别是办公室、权益调研部、体育部、文艺部、宣传部、学习部。



校级组织工作人员名单




学生会主席团成员候选人产生办法及选举办法

伟德国际1949官网学生会、研究生会主席团成员候选人由各学院团组织推荐,经学院党组织同意,由学校团委和学校学生工作部门联合审查后,报学校党委确定。主席团候选人要具有代表性,从校院学生会工作人员和各领域优秀学生典型中产生。伟德国际1949官网第三十六届学生会主席团成员、第九届研究生会主席团成员在伟德国际1949官网第三十六次学生代表大会、第九次研究生代表大会选举产生。





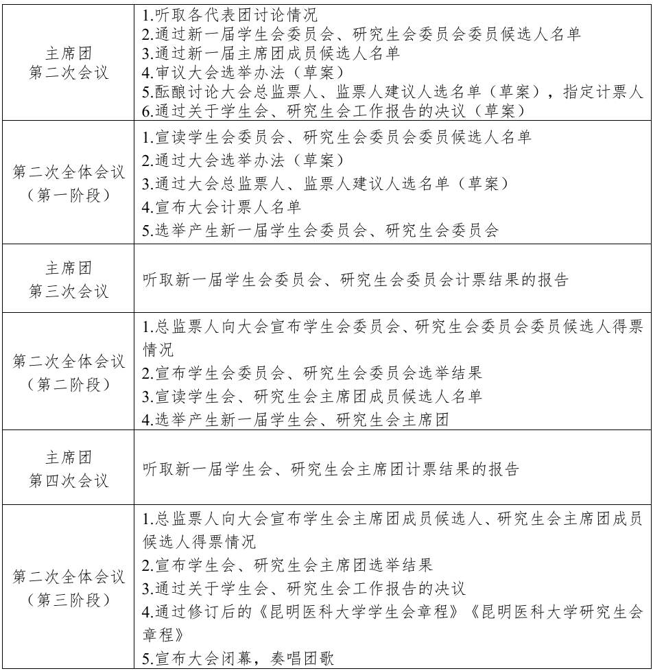
校级学生代表大会召开情况

伟德国际1949官网第三十六次学生代表大会、第九次研究生代表大会于2025年10月31日在伟德国际1949官网呈贡校区学生会堂召开。

一、会议时间:

2025年10月31日(周五),会期半天

二、会议地点:

伟德国际1949官网呈贡校区学生会堂

三、参会人员:

学校领导;学生工作部、教务处、研究生处部门负责人;各二级学院分管共青团、学生会工作领导;学校学代会、研代会正式代表、列席代表(各二级学院团委书记)、特邀代表。

四、会议议程:






校级学生(研究生)代表大会代表产生办法

代表名额按照大会代表名额不低于全日制在校本、专科生人数的1%的规定,并根据各选举单位学生人数,进行分配。推选代表的工作在各级党组织领导下,依据代表名额的分配,召开学生大会或学生代表会议选举产生。代表候选人预备人选名单,需要在各单位团委指导下,征求同级党组织意见,并在所在单位学生中充分酝酿后提出。最后,在酝酿协商的基础上,代表候选人采用无记名投票和差额选举(不少20%)的办法选举产生,并在一定范围内公示无异议。

学生会骨干述职评议办法

为进一步深化学生会(研究生会)改革,落实学校团委对学生会组织指导管理工作责任,规范述职评议工作,根据《学联学生会组织改革方案》《关于推动高校学生会(研究生会)深化改革的若干意见》《伟德国际1949官网学生会组织改革实施方案》等文件精神,结合我校学生会组织工作实际,制定本办法。



联系方式

  • 联系地址:昆明市呈贡区雨花街道春融西路1168号
  • 联系电话:0871-65922555  联系邮编:650500
关注微信公众号
关注新浪微博
Copyright (c) 伟德国际1949(始于英国)官方网站-Officials Website  滇ICP备05001248号-2
滇公网安备 53011402000299号