伟德国际1949官网基础医学院2024年博士后科研流动站招收简章

伟德国际1949官网基础医学院是伟德国际1949官网集教学、科研及学生管理为一体最大的部门。学院现有教职工228人,其中正高级职称26人,副高级职称89人;有博士生导师26人,硕士生导师75人,云南省高端人才1人、享受国务院政府特殊津贴专家1人、云岭教学名师1人、省级优秀教育工作者1人、省级教学名师4人、云南省中青年学术技术带头人和后备人才7人,云南省青年拔尖人才14人。现有国家级博士后科研流动1个,基础医学一级学科博士学位授权点1个,生物学一级学科硕士学位授权点1个,省级创新团队2个、省级一流学科1个、云南省高校重点实验室2个、省级国际合作基地2个。2023年基础医学一级学科列入云南省教育厅重点支持学科建设名单。

现因学院发展需要,本着“公平公正、面向社会,公开招聘、竞争上岗、择优聘用”原则,面向社会公开招聘博士后研究人员,欢迎有意者应聘。

一、招收条件

(一)政治立场坚定,具有良好的职业道德和学术素养,身心健康;

(二)原则上年龄在35周岁及以下;

(三)获得博士学位,且获学位时间一般不超过3年(含应届博士毕业生);

(四)取得较好的研究成果,具有良好的科研潜质,有较高的学术水平;

(五)具有良好的英语听说读写能力、良好的沟通能力和团队合作能力;对科学研究有浓厚兴趣,能在导师的指导下独立开展研究工作;

(六)能够保证在站期间全职从事博士后研究工作,在职人员必须全脱产从事博士后研究工作;

(七)符合国家和云南省、伟德国际1949官网招收博士后研究人员的其它要求。

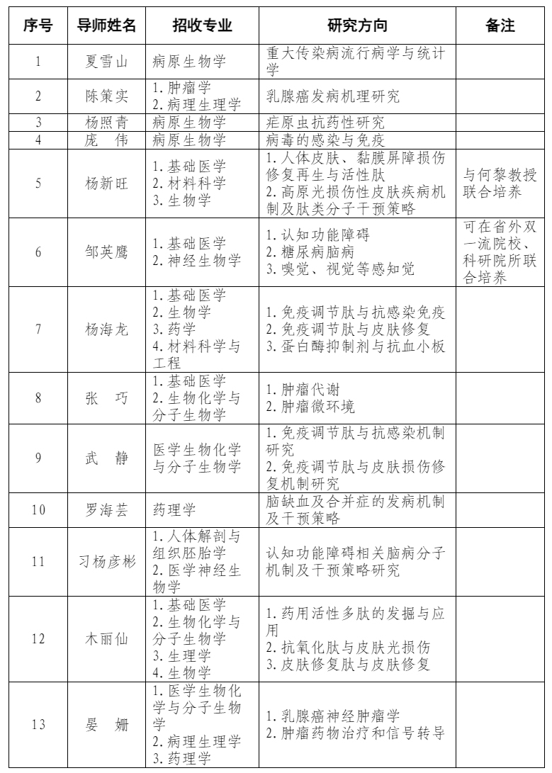
二、招收导师、专业及研究方向


、岗位职责

(一)履行进站时与基础医学院签定博士后工作协议;在站2年内分阶段完成研究目标,明确每个阶段的工作任务,严格按照研究计划进行研究工作;

(二)认真执行国家有关政策规定,遵守伟德国际1949官网、基础医学院各项规章制度和劳动纪律。

在站待遇及住房补贴

(一)博士后研究人员在站期间的岗位待遇参照《昆医大〔2023〕45号 关于印发伟德国际1949官网博士后研究人员待遇问题规定的通知》文件执行,实行岗位绩效工资制度,执行事业单位专业技术人员工资标准,并按照相应标准缴纳社会保险和住房公积金。

(二)博士后研究人员在站期间的住房问题由个人自行解决,学校给予每月3000元的住房补贴,发放期限不超过24个月,按月随工资发放。

、学术活动费

博士后研究人员进站后学校给予学术活动费资助,标准为在站期间5万元/人,主要用于博士后人员中期考核、出站考核、发表学术论文、参与国内外学术交流等科研活动,具体使用按学校有关规定执行。

、其它

博士后研究人员工作期满、出站考核结果为“合格”以上等次的,经个人申请,学校同意可留校任教。留校任教后可直接考核认定相应高级职称。

、申请程序

申请到我院从事博士后研究工作的人员,需填写《伟德国际1949官网博士后入站申请》,并提供以下材料:

(一)个人简历;

(二)身份证、博士学位证书、博士毕业证书或博士培养单位出具的已通过博士学位论文答辩证明;

(三)两份本学科或相近学科专家(高级职称)推荐信;

(四)近三年代表性研究成果(如获奖证书、专利证书、学术论文+收录证明、课题任务书、荣誉证书等)。

 

请应聘者将上述材料发送至:kyjcyxy@kmmu.edu.cn,邮件标题请注明“博士后+姓名”。申请者信息将严格保密,初审合格者通知面试。

 

联系人:杨老师    联系电话:0871-65922865

学院地址:云南省昆明市呈贡区春融西路1168号伟德国际1949官网东苑基础医学楼603办公室

 

本招聘信息长年有效。

联系方式

  • 联系地址:昆明市呈贡区雨花街道春融西路1168号
  • 联系电话:0871-65922555  联系邮编:650500
关注微信公众号
关注新浪微博
Copyright (c) 伟德国际1949(始于英国)官方网站-Officials Website  滇ICP备05001248号-2
滇公网安备 53011402000299号