伟德国际1949官网
昆医首页
门户入口
继续教育学院
搜索
继续教育学院
学院概况
学院简介
机构设置
学院领导
党建工作
组织机构
党建工作动态
招生学籍自考工作
通知公告
相关规定
学费收缴规定
招生简章、指南
录取、分班查询
工作动态
教学工作
通知公告
学生工作
工作动态
通知公告
相关规定
学子风采
合作办学
通知公告
相关规定
培训工作
工会园地
工作动态
下载中心
招生学籍自考工作
教学工作
学生工作
合作办学
培训工作
其他下载
首页
合作办学
正文
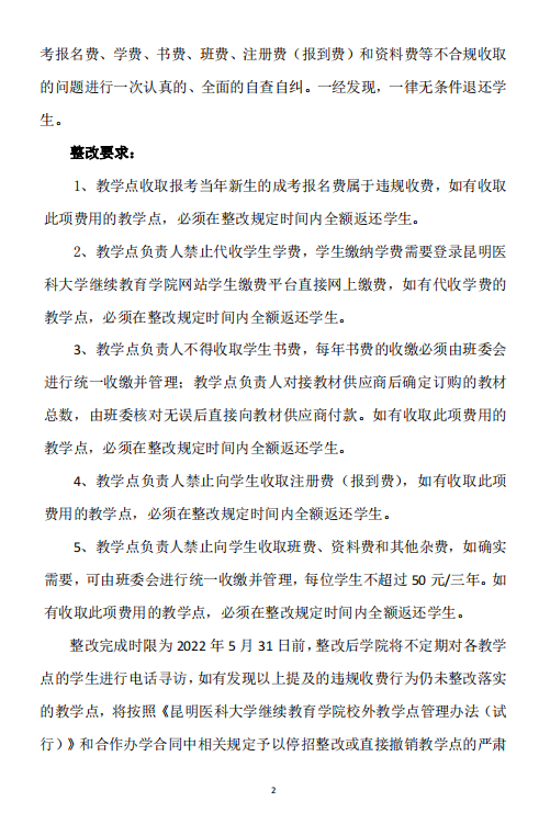
伟德国际1949官网继续教育学院关于重申严禁校外教学点 教育乱收费和自查自纠整改落实的通知
时间:2022/4/28 15:26:35
供稿:
来源:伟德国际1949官网
浏览:10032次
伟德国际1949官网党委领导班子召开2025年度民主生活会
伟德国际1949官网党委理论学习中心组开展2026年第一次
通知公告
伟德国际1949官网关于2025年公开招聘博士工作人员第十二批拟聘用人员的公示
伟德国际1949官网2026年拟设置高等学历继续教育校外教学点公示
伟德国际1949官网关于2025年公开招聘博士工作人员第十一批拟聘用人员的公示
中外合作办学年报公示
伟德国际1949官网校长办公室关于2026年部分节假日安排的通知
伟德国际1949官网关于2025年公开招聘博士工作人员第十批拟聘用人员的公示
伟德国际1949官网关于2025年公开招聘博士工作人员第九批拟聘用人员的公示
严正声明
常用链接
中华人民共和国教育部
全国高校思想政治工作网
中国教育在线
云南省教育厅
联系方式
联系地址:昆明市呈贡区雨花街道春融西路1168号
联系电话:0871-65922555 联系邮编:650500
关注微信公众号
关注新浪微博
Copyright (c) 伟德国际1949(始于英国)官方网站-Officials Website 滇ICP备05001248号-2
滇公网安备 53011402000299号