为落实共青团中央、教育部、全国学联联合下发的《中华全国学生联合会章程》以及《伟德国际1949官网章程》,并结合《关于推动高校学生会(研究生会)深化改革的若干意见》和《普通高等学校学生会(研究生会)章程制定办法》等文件要求,接受广大师生监督,现将我校2024-2025学年研究生会改革情况公开如下:
1改革自评表
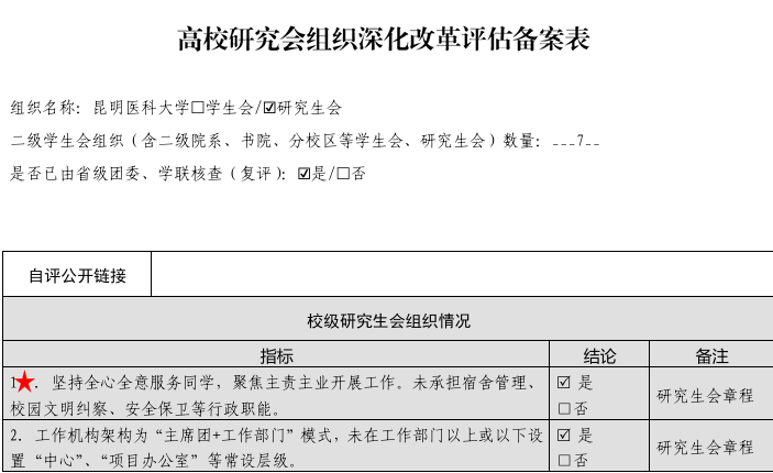
校级学生会组织改革自评表
标注“★”为核心指标;标注“▲”为观测指标





2 伟德国际1949官网研究生会章程









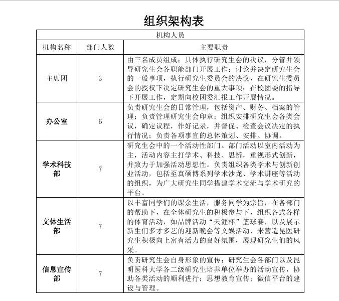
3 校级组织工作机构组织架构表
4校级组织工作人员名单
5 校级组织主席团成员候选人产生办法
根据《中华全国学联章程》和《关于推动高校学生会(研究生会)深化改革的若干意见》等有关规定,校级研究生会主席团候选人由学院(系)团组织推荐,经学院(系)党组织同意,由学校党委学生工作部门和学校团委联合审查后,报学校党委确定。
6 校级组织主席团成员选举办法
研究生会委员会下设主席团,主席团成员由研究生代表大会差额选举产生。
7 校级学生(研究生)代表大会召开情况
伟德国际1949官网第三十五次学生代表大会、第八次研究生代表大会于2024年11月9日在呈贡校区召开。
大会的主要议程听取和审议伟德国际1949官网第三十四届学生会和第七届研究生会工作报告;选举产生伟德国际1949官网第三十五届学生会主席团成员和第八届研究生会主席团成员;提案征求广大同学对学校工作的意见和建议;讨论和决定应由学生代表大会决定的其他重大事项。
大会以无记名投票的方式和差额选举的办法,选举产生了伟德国际1949官网第八届研究生会委员会7名;研究生会主席团成员3名。
在2024年11月9日召开了第三十五届研究生会委员会第一次会议上,通过了张定程同学担任校研究生会轮值主席,并通过了皮筱娟同志担任校研究生会秘书长。
伟德国际1949官网第三十五届学代会、第八届研代会

开幕式现场
全体奏唱国歌现场
分团讨论现场
伟德国际1949官网第三十六届学代会、第九届研代会研究生代表大会合影
8 校级学生(研究生)代表大会代表产生方法
研究生代表名额按照大会代表名额不低于全日制在校研究生人数的1%的规定,并根据各选举单位研究生人数,进行分配。推选代表的工作在各级党组织领导下,依据代表名额的分配,召开研究生大会或研究生代表会议选举产生。代表候选人预备人选名单,需要在各单位团委指导下,征求同级党组织意见,并在所在单位研究生中充分酝酿后提出。最后,在酝酿协商的基础上,代表候选人采用无记名投票和差额选举的办法选举产生。
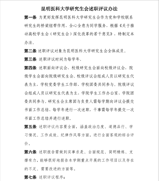
9 主席团成员和工作部门负责人述职评议办法

10 校团委指导研究生会主要负责人
要求:
自评情况须严格按照模板公开,并在文末附以下内容“以上自评公开内容如有不实情况,可发送邮件至云南省学联秘书处邮箱ynxuelianban@126.com或全国学联秘书处邮箱xuelianban@126.com反映。”